Assembly and Operation Manual
For contact info, please see the Sci.Electronics.Repair FAQ Email Links Page.
Copyright © 1994-2022
Reproduction of this document in whole or in part is permitted if both of the
following conditions are satisfied:
1. This notice is included in its entirety at the beginning.
An optical receiver (which may be abbreviated as simply "OR") when used in
the context of heterodyne interferometry is the component
which converts a laser beam consisting of a pair of orthogonally-polarized
components at slightly different optical frequencies to an electrical signal
at their difference frequency. (ORs can also be used with any optical
input having an AC component such as an amplitude modulated beam.)
Traditionally, commercial 10780 ORs from
HP/Agilent/Keysight (or less commonly, 1031s from Excel) have been
included with the "DIY Interferometer
Displacement Measurement System Kits". However, not building the ORs has
always been considered as sort of cheating since nearly everything is, well,
DIY. And the commercial ORs are becoming harder and more expensive to
come by. ;-) In addition, they require 15 VDC and may not work
properly with the 12 VDC used in other parts of the kits, necessitating
the addition of a voltage boost converter. And there is that
unobtanium 4-pin BNC connector which means wiring is somewhat of a kludge.
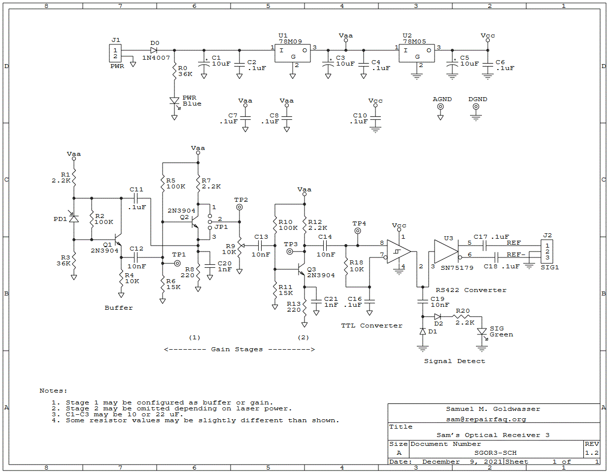
OR3 is on a 1 inch by 2.75 inch PCB and remedies most of these deficiencies.
The optical input is a beam up to ~3 mm in diameter (using the default
photodiode) with an optical power
from <10 µW to >1 mW. While OR3 as tested doesn't have the frequency
response of the commercial ORs, its >3 MHz bandwidth
is more than adequate for systems using the kit lasers. And it is expected
that the bandwidth limit can be extended with trivial changes to only a few
part values. This is left as an exercise for the student. ;-)
A case with a copper foil liner or wrap for shielding could easily be
fabricated for this using that lonely 3-D printer eagerly awaiting
something to 3-D print. ;-)
The actual SG-OR3 PCB is four layers with internal power and ground
planes. This does appear to have better sensitivity without stray noise
pickup than a two layer PCB with the same component placement but
no planes. The gain can be set at the half way point and still be quiet
with no signal without shielding. And the sensitivity there is better
than 2 µW at 3 MHz. Typical populated SG-OR3 PCBs are shown below. They
may look HUGE in your Web browser. Don't be fooled. ;-)
The main or only difference is headers versus screw terminal blocks for
connections.
All Rights Reserved
2. There is no charge except to cover the costs of copying.
DISCLAIMER
SGOR is intended for use in hobbyist, experimental, research, and other
applications where a bug in the hardware will not
have a significant impact on the future of the Universe or anything else.
We will not be responsible for any consequences
of such bugs including but not limited to damage to the wafer FAB you
picked up on eBay for $1.98 + shipping, financial loss from the use of
37 spools of ABS due to the office 3-D printer fabricating a part 25.4x
too large in all dimensions, or bruising to your pet's ego from any number
of causes directly or indirectly related to SGOR3. ;-)
Introduction
Note: Local links and clickable graphics open in a single
new tab or window depending on your browser's settings.
Typical Populated OR3 V1.02 PCBs
Specifications
Parts List
The Digikey
CART for SG-OR3 V1.02 PCB has most of the required parts.
This can be edited to add or delete parts as desired. Where the quantity
is larger than required, it means the cost was probably lower. ;-)
And it's probably silly to pay exorbitant prices for common parts
like LEDs. Note: Due to an apparent bug in the Digikey Cart loader,
a few invalid part number errors may appear, but the parts will load OK.
Disclaimer: There may be errors in the CART! ;-)
Note: There are gaps in some part number sequences by design. ;-)
Prt Description Comments
-------------------------------------------------------------------------
- PCB, SG-OR3 V1.02 First released version
D0 Diode, 1N4007 or 1N4149 Reverse polarity power protection
D1 Diode, 1N4148 or 1N4149 Signal LED network
D2 Diode, 1N4148 or 1N4149 Signal LED network
C1 Capacitor, 10-22 µF Input power bypass
C2 Capacitor, 0.1 µF Input power bypass
C3 Capacitor, 10-22 µF +9 Vaa bypass
C4 Capacitor, 0.1 µF +9 Vaa bypass
C5 Capacitor, 10-22 µF +5 Vcc bypass
C6 Capacitor, 0.1 µF +5 Vcc bypass
C7 Capacitor, 0.1 µF +9 Vaa bypass
C8 Capacitor, 0.1 µF +9 Vaa bypass
C9 Capacitor, 0.1 µF +9 Vaa bypass
C10 Capacitor, 0.1 µF +5 Vcc bypass
C11 Capacitor, 0.1 µF 1st stage feedback
C12 Capacitor, 10 nF 1st to 2nd stage coupling
C13 Capacitor, 10 nF 2nd to 3nd stage coupling
C14 Capacitor, 10 nF 3nd stage to RS422 Rcvr coupling
C16 Capacitor, 0.1 µF RS422 receiver inverting input bypass
C17 Capacitor, 0.1 µF Output coupling
C18 Capacitor, 0.1 µF Output coupling
C19 Capacitor, 10 nF SIG LED network coupling
C20 Capacitor, 1 nF 2nd stage frequency compensation
C21 Capacitor, 1 nF 3nd stage frequency compensation
R0 Resistor, 36K, 1/8 W PWR LED current limiting
R1 Resistor, 2.2K, 1/8 W 1st stage power
R2 Resistor, 100K, 1/8 W 1st stage bias
R3 Resistor, 36K, 1/8 W PD load
R4 Resistor, 10K, 1/8 W 1st stage load
R5 Resistor, 100K, 1/8 W 2nd stage bias
R6 Resistor, 15K, 1/8 W 2nd stage bias
R7 Resistor, 2.2K, 1/8 W 2nd stage collector load
R8 Resistor, 220, 1/8 W 2nd stage emitter load
R9 Trimpot, 10K Gain adjust
R10 Resistor, 100K, 1/8 W 3rd stage bias
R11 Resistor, 15K, 1/8 W 3rd stage bias
R12 Resistor, 2.2K, 1/8 W 3rd stage collector load
R13 Resistor, 220, 1/8 W 3rd stage emitter load
R18 Resistor, 10K, 1/8 W RS422 receiver bias
R20 Resistor, 2.2K, 1/8 W SIG LED current limiting
U1 LM78M09, IC, Regulator, 9V Vaa 9 V regulator (SMT)
U2 LM78M05, IC, Regulator, 5V Vcc 5 V regulator (SMT)
U3 IC, SN75179B RS422 receiver/driver (8 pin DIP or SOIC)
J1 Header/shell/pins or Screw Power input
terminal block, 2 pin
J2 Header/shell/pins or screw Signal output
terminal block, 3 pin
PD1 Silicon photodiode, Osram Optical sensor
SFH206K or similar
PWR LED, blue Power LED
SIG LED, green Signal LED
Q1 Transistor, 2N3904 1st stage (impedance matching)
Q2 Transistor, 2N3904 2nd stage (gain)
Q3 Transistor, 2N3904 3rd stage (gain)
SKT1 Socket, 8 pin For SN75179B (DIP version)
SKT2 Socket, 2 pin For photodiode
For those not familiar with the common resistor color code (Black/0, Blown/1, Red/2, Orange/3, Yellow/4, Green/5, Blue/6, Violet/7, Gray/8, White/9), the resistors shown above are 150 ohms (brown-green-brown or 15 with 1 zero) ohms and 330 ohms (33 with 1 zero) ohms. The gold stripe indicates 5 percent tolerance on the value but for the use here, tolerance doesn't matter. (It's possible the resistors you use will have 4 stripes where 3 of them are the value and the 4th is the multiplier, along with one for tolerance. If in doubt confirm the value with a multimeter.) The chart below is from Digikey. (If the link decays, a Web search will readily find another one.)

All of these resistors are 1/8 watt which are a bit tiny. So, use a bright light and magnifying glass if necessary as it's easy to confuse locations and color of the bands. If in doubt, measure the resistance with a DMM. As they say in woodworking: "Measure twice and cut once". Replacing a part is much more difficult and risky than installing the correct one in the first place!
The direction of the resistors doesn't matter though it is good practive to have them line up with the labels on the PCB. The polarity of the diodes, electrolytic (large value) capacitors, and the photodiode IS critical. Refer to the layout diagram, above.
The yellow ceramic capacitors are labeled on one side with two digits (always "10" for the values used in OR3) and a multiplier as power of 10: 102 (1,000 pF, 1 nF), 103 (10,000 pF, or 10 nm), or 104 (100,000 pF, 100 nm, 0.1 µF). The diodes are labeled in itty-bitty print.
The graphic below shows the general appearance of the PCB with most of the parts installed for the three levels of gain:
Printing out the schematic and having it available for reference while assembling the PCB may be helpful.
All components are through-hole except for the voltage regulators (U1 and U1), and except as noted in the detailed assembly procedure, should seat flush on the PCB. They shouldn't be suspended in mid-air swinging in the breeze. :) The resistors in particular like to not stay flat on the PCB unless their leads are bent at a steep angle. Most components are identified on the silk-screen and with only a few exceptions, the label won't be obscured when the part is installed.
A low power soldering iron with narrow tip and thin (e.g., #22 AWG) rosin-core solder will be required. This is especially critical for the SMT parts. DO NOT even think about attempting this without suitable soldering equipment. It's well worth the investment. A Weller soldering gun or propane torch will not work. :) Rosin core solder is also essential. And while I'm quite confident that you never make mistakes, a means of component removal such as a de-soldering pump (e.g., a full size SoldaPullt™) will be highly desirable. Screwing up component removal can easily ruin the PCB and is not covered under the limited unlimited warranty. :-)
Proper soldering technique will be such that the exposed solder on each pad should be shiny with a concave profile. It should not be a blob and just needs to fill the hole. Solder is not glue. Some excess solder doesn't hurt anything but looks unprofessional. A 10X magnifier may come in handy for inspection. Residual rosin can be cleaned off with isopropyl alcohol or an environmentally-friendly electronic solvent. However, leaving the rosin alone is also acceptable (if ugly).
Total assembly time should be well under 1 hour for someone proficient in fine soldering. Cutting component leads to 1/4 to 3/8 inch before installation will simplify soldering as the long leads won't be poking you in your one good eye. :( :) Then trim flush after soldering.
Print out this document so each step can be checked off ( ) as it is completed.
The parts list below assumes populating with with all components. Exceptions will be noted. Also note that if OR3 is used near maximum gain to be able to detect a very low level optical input (<2 µW), it may need to be installed in a shielded box (not included).
Inspect the parts closely, especially the (yellow) ceramic capacitors as they may all appear physically identical. The labeling is TINY and easy to read incorrectly. It's also easy to misread the itty-bitty 1/8th watt resistor color bands. In some cases, slighlty different values for resistors may be included such as 30K in place of 36K, but these should be intuitively obvious. ;-)
If extra parts are found (typically resistors), the value(s) had changed and I was too lazy to remove the old ones. ;-)
Testing of the LEDs inserted into the PCB but prior to soldering is recommended. They are very fragile the leads are stressed while soldering. Bend the leads out at a small angle so the LED stays in place and cut them short but DO NOT solder until thee LED has been confirmed to work. Then without stressing the leads, solder quickly and retest.
Double check the part value before soldering. Use a magnifying glass if necessary. As they say in carpentry: "Measure twice and cut once.". Even with proper desoldering equipment, removing a part without damage to either the part or PCB can be dicey.
In the trivial triviality department, the front face of the PDs in the kits will have an "X" shaped rainbow appearance due to the behavior of the Quarter WavePlate on the back of the CP. Why might this be?
DIP (through-hole) version:
SOIC (SMT) version:
With no optical input, the Signal LED should be off if the Gain trim-pot is not above around 1/2 max (with both gain stages populated). But a human hand near the input introduce enough signal to set it off, so move out of the way. Or consider the response to your AC personality to be a sufficient confirmation that at least most of the circuit works. ;-) With a laser or other signal source, the LED should be on. Attaching the output to µMD1 or µMD2 would be a confirming test.
However, where it is known that the beam power will be high or in an electrically noisey environment, eliminating the second gain stage may be useful. See OR3 Gain Options which describes these in more detail. BUT AGAIN, THERE IS USUALLY NO NEED TO USE ANYTHING BUT THE DEFAULT, ABOVE.
Beyond this, an oscilloscope will be desirable to be able to trace the signal. There are several strategically placed test-points for this purpose.
For friendly tech support, feel free to contact me via the link at the top of this page. ;-)